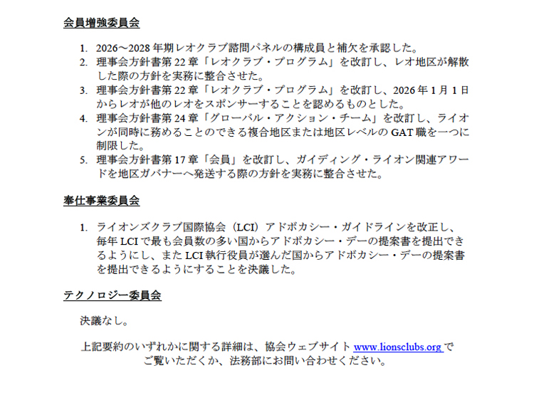
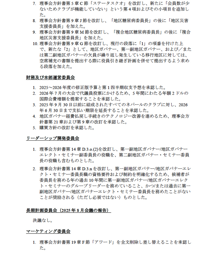
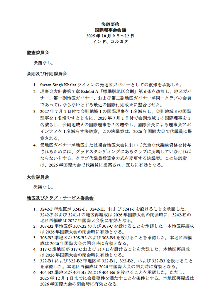
FOLLOW US
2026年
1月
2月
3月
4月
2025年
5月
6月
7月
8月
9月
10月
11月
12月
2024年
2023年
2022年
2021年
2020年
2019年
2018年
2017年
国際協会
※決議事項要約のPDFはこちら
2025.11更新(国際協会配信)
Next
A.P.シン国際会長公式訪問
Previous
札幌の地で共に学び合った第62回オセアルフォーラム