トピックス
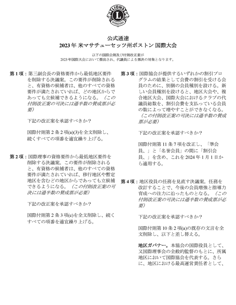
公式通達
2023年ボストン国際大会
国際協会




※公式通達(PDF)のダウンロードはこちら
2023.05更新(国際協会配信)
2023.06.07更新(国際協会配信の最新版に差し替え)
第105回国際大会の情報は国際協会公式ウェブサイト「LCICon」を参照
※「行事予定」はこちら
※「国際大会における選挙」はこちら
国際協会




※公式通達(PDF)のダウンロードはこちら
2023.05更新(国際協会配信)
2023.06.07更新(国際協会配信の最新版に差し替え)
第105回国際大会の情報は国際協会公式ウェブサイト「LCICon」を参照
※「行事予定」はこちら
※「国際大会における選挙」はこちら